速看!深圳10月自考报考抢考位攻略!
编辑整理:深圳自考网 发布时间:2021-07-26 15:48:21阅读数:
今天14点,深圳就开始抢考位了!
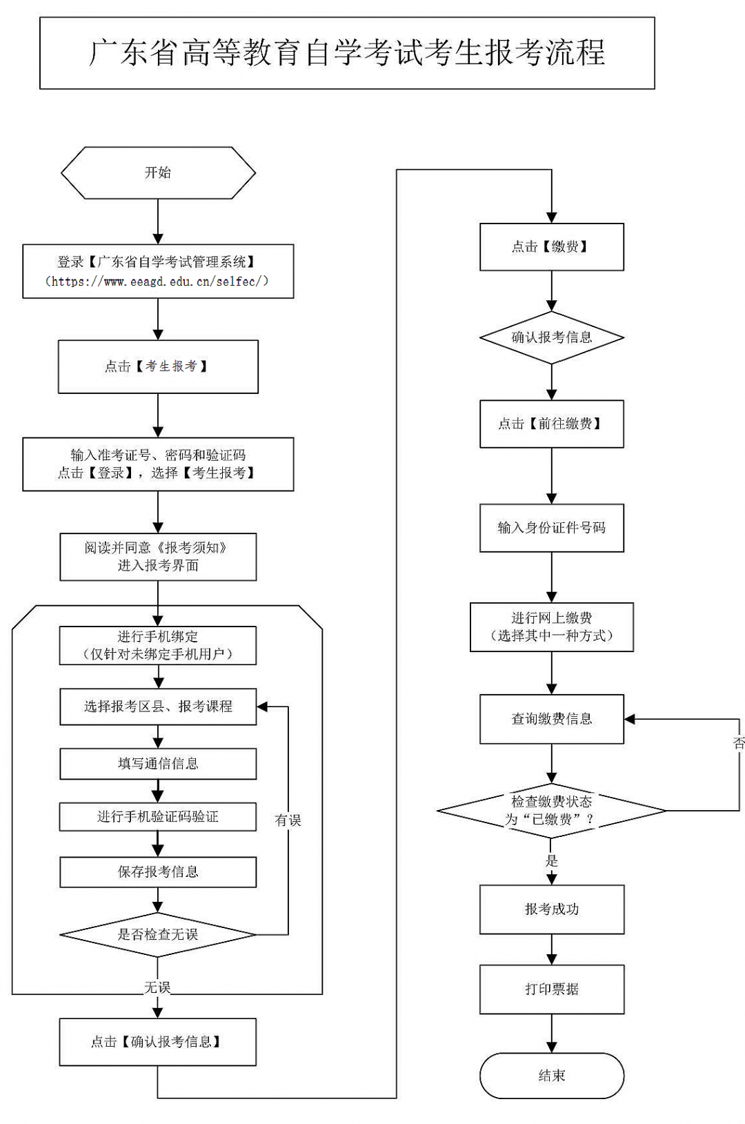
咱先熟悉一下报考流程,避免中途卡壳,影响报考的速度。

看完报考流程,有3点要注意:
1、考生登录时,需要用到准考证号和密码,这些都提前发到电脑上,比手打更快!
2、要提前想好10月考哪些课程,别等到进了报考系统再想,太影响效率了。
报考时间是26日(今天)14点-29日17点
报考网址(复制网址到电脑打开)
https://www.eeagd.edu.cn/zkbk/login/login.jsp

报考要注意这些点:
1.报考要用到电脑,请提前定好闹钟,13点50分就打开电脑,连上网络。
2.多个浏览器,提前进入报考系统,报考时一个浏览器不行,就换另一个。
3.如果你要选的考区已经报满了,赶紧刷新一下页面,尽量报上附近的考区。
报考后,别忘了缴费!否则就前功尽弃了。
1.缴费时间为7月27日10点-30日17点,也就是说,如果你今天报考,要明天才能缴费。
2.考生缴费后,还要再登录自学考试管理系统,检查交费状态是否为“已缴费”。
3.缴费要趁早,别拖到最后再缴费,以免因网络不好等原因错过缴费。
最后这点,是在广州、深圳、清远考的同学,要额外注意的。
因为这3个城市是自考诚信报考档案试点,对缺考抓得特别严。
报考了就不要无故缺考!缺考两门或以上,就直接影响你下次报考。

咱先熟悉一下报考流程,避免中途卡壳,影响报考的速度。

看完报考流程,有3点要注意:
1、考生登录时,需要用到准考证号和密码,这些都提前发到电脑上,比手打更快!
2、要提前想好10月考哪些课程,别等到进了报考系统再想,太影响效率了。
报考时间是26日(今天)14点-29日17点
报考网址(复制网址到电脑打开)
https://www.eeagd.edu.cn/zkbk/login/login.jsp

报考要注意这些点:
1.报考要用到电脑,请提前定好闹钟,13点50分就打开电脑,连上网络。
2.多个浏览器,提前进入报考系统,报考时一个浏览器不行,就换另一个。
3.如果你要选的考区已经报满了,赶紧刷新一下页面,尽量报上附近的考区。
报考后,别忘了缴费!否则就前功尽弃了。
1.缴费时间为7月27日10点-30日17点,也就是说,如果你今天报考,要明天才能缴费。
2.考生缴费后,还要再登录自学考试管理系统,检查交费状态是否为“已缴费”。
3.缴费要趁早,别拖到最后再缴费,以免因网络不好等原因错过缴费。
最后这点,是在广州、深圳、清远考的同学,要额外注意的。
因为这3个城市是自考诚信报考档案试点,对缺考抓得特别严。
报考了就不要无故缺考!缺考两门或以上,就直接影响你下次报考。

本文标签:深圳自考 报名报考 速看!深圳10月自考报考抢考位攻略!
转载请注明:文章转载自(http://www.zikaosz.com)
《深圳自考网》免责声明:
1、由于考试政策等各方面情况的调整与变化,本网提供的考试信息仅供参考,最终考试信息请以省考试院及院校官方发布的信息为准。
2、本站内容部分信息均来源网络收集整理或来源出处标注为其它媒体的稿件转载,免费转载出于非商业性学习目的,版权归原作者所有,如有内容与版权问题等请与本站联系。联系邮箱:812379481@qq.com
