2020年深圳自考新生报名流程有哪些呢?
编辑整理:深圳自考网 发布时间:2020-07-15 15:01:53阅读数:
2020年深圳自考新生报名流程有哪些呢?
8月份考期不到两周,10月份的报名时间也在陆续出来,今天深圳自考网小编就给大家讲讲2020年深圳自考新生报名流程有哪些

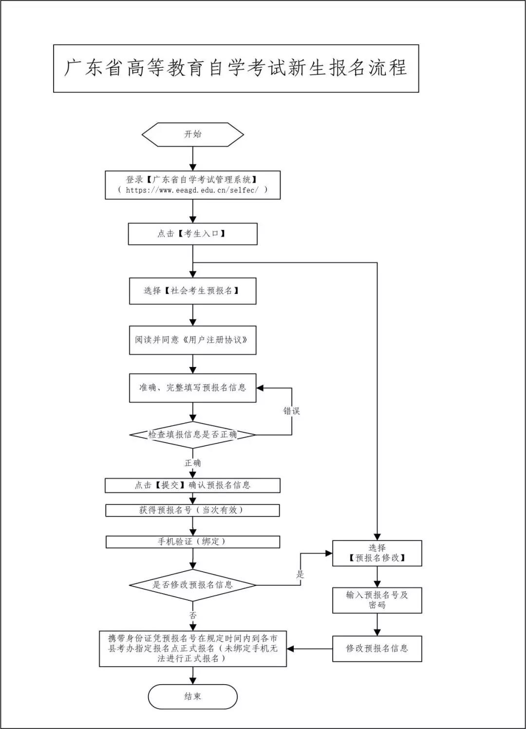
问:2020年广东自考新生报名流程有哪些呢?
答:广东自考生都必须通过广东省自学考试管理系统进行新生注册、考生报考、准考证打印。
2020年新生网上报名流程:
一、登录【广东省自学考试管理系统】网址:http://www.eeagd.edu.cn/selfec/
二、选择【社会考生预报名】--阅读并同意《用户注册协议》
三、准确完整填写预报名信息--点击提交预报名信息--获得预报名号(当次有效)
四、手机验证(绑定)
五、携带身份证凭预报名号在规定时间内到各市县考办指定报名点正式报名
六、结束

以上就是关于2020年深圳自考新生报名流程有哪些呢全部内容,大家如果还想获得更多关于深圳自考的信息,如自考报名时间、考试时间、学习方法、毕业时间、以及相关知识等,即刻扫码进群可互相交流或关注我们深圳自考网,自考不迷路哦!
本文标签:深圳自考 自考答疑 2020年深圳自考新生报名流程有哪些呢?
转载请注明:文章转载自(http://www.zikaosz.com)
《深圳自考网》免责声明:
1、由于考试政策等各方面情况的调整与变化,本网提供的考试信息仅供参考,最终考试信息请以省考试院及院校官方发布的信息为准。
2、本站内容部分信息均来源网络收集整理或来源出处标注为其它媒体的稿件转载,免费转载出于非商业性学习目的,版权归原作者所有,如有内容与版权问题等请与本站联系。联系邮箱:812379481@qq.com
