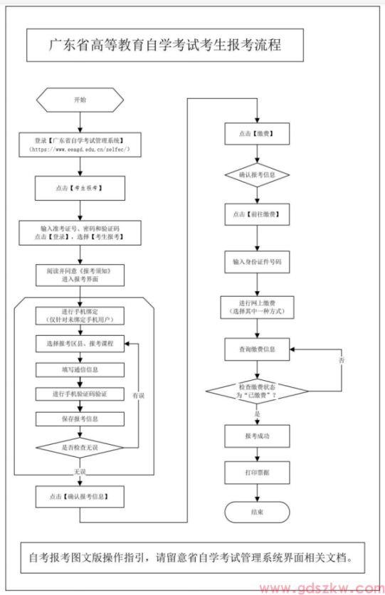
2025年10月深圳自学考试报名报考流程图
编辑整理:深圳自考网 发布时间:2025-08-20 16:02:13阅读数:
本文标签:深圳自考 自考流程 2025年10月深圳自学考试报名报考流程图
转载请注明:文章转载自(http://www.zikaosz.com)
《深圳自考网》免责声明:
1、由于考试政策等各方面情况的调整与变化,本网提供的考试信息仅供参考,最终考试信息请以省考试院及院校官方发布的信息为准。
2、本站内容部分信息均来源网络收集整理或来源出处标注为其它媒体的稿件转载,免费转载出于非商业性学习目的,版权归原作者所有,如有内容与版权问题等请与本站联系。联系邮箱:812379481@qq.com


